根据《国家发展改革委 教育部关于规范中小学服务性收费和代收费管理有关问题的通知》(发改价格〔2010〕1619号)和《教育部等五部门印发〈关于进一步加强和规范教育收费管理的意见〉的通知》(教财〔2020〕5号)等文件规定,经省人民政府同意,为进一步规范我省中小学校服务性收费和代收费行为,云南省发展和改革委员会 云南省教育厅 云南省市场监督管理局印发了关于进一步加强云南省中小学校服务性收费和代收费管理的通知(云发改价格〔2024〕1048号),现对进一步加强我省中小学校(包括公办义务教育阶段学校、高中阶段学校)服务性收费和代收费有关事项通知如下:
一、收费范围
中小学校服务性收费是指中小学校在完成正常的教学任务外,为在校学生提供由学生或学生家长自愿选择的服务而收取的费用。中小学校代收费是指学校为方便学生在校学习和生活,在学生或学生家长自愿的前提下,为提供服务的单位代收代付的费用。中小学校为校外人员和单位提供服务的,按照有关规定执行,不作为学校服务性收费和代收费管理。
二、收费原则
按照自愿和非营利原则开展中小学校服务性收费和代收费工作。严格遵循学生或学生家长自愿原则,学校应以书面形式征求学生家长意愿,经学生家长明确同意并签字认可后方可实施,严禁强制服务并收费,或只收费不服务。中小学校收取服务性收费和代收费,必须坚持非营利原则,学校和教师在为学生服务、代办有关事项的过程中按照实际费用与学生据实结算,不得获取任何经济利益,严禁收取任何形式的回扣。确有折扣的,须全额返还学生。
三、严格收费项目管理
中小学校服务性收费和代收费项目清单实行动态管理,清单之外学校一律不得向学生或学生家长收取服务性收费和代收费。农村义务教育阶段学校根据学生自愿原则,除按规定向学生收取伙食费、课后服务费、教辅资料费外,不得收取其他任何费用。
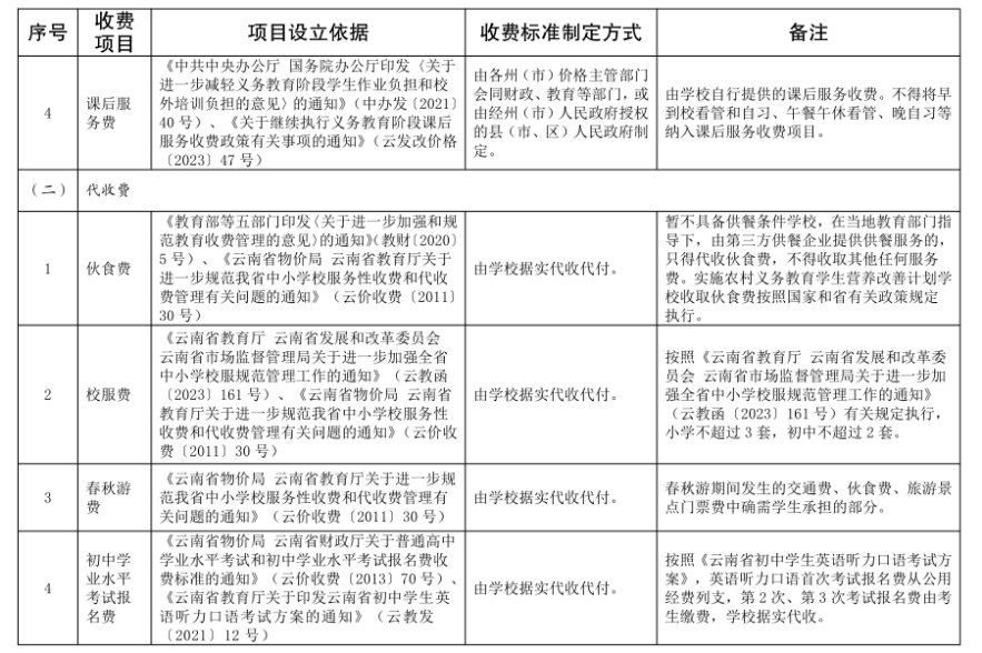
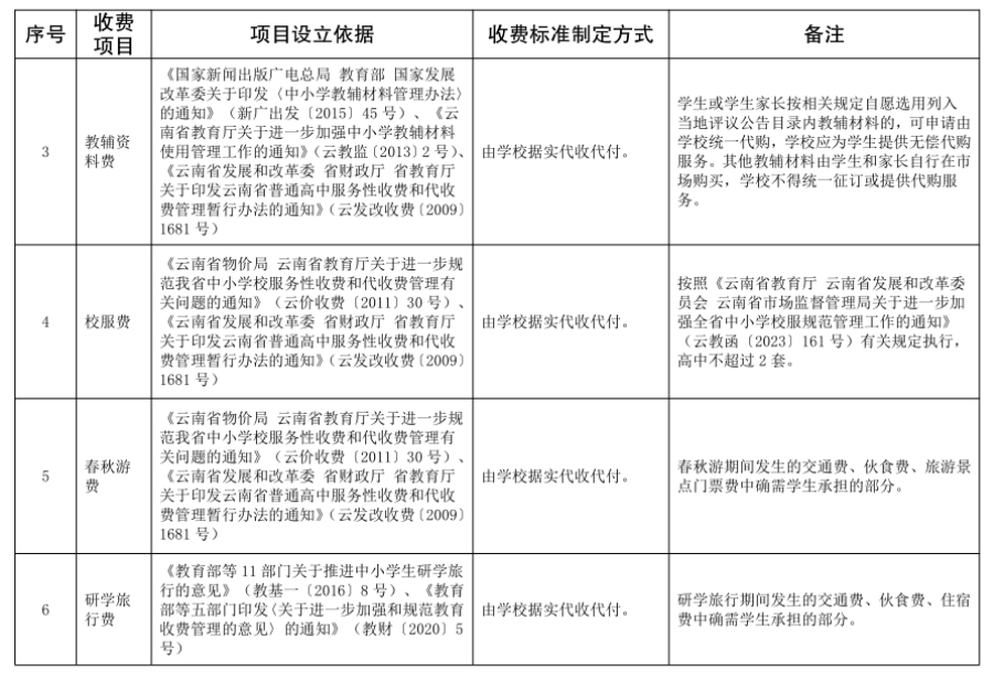
中小学校服务性收费和代收费项目清单详见附件。
中小学校服务性收费和代收费标准需报送当地教育部门备案,并抄报同级发展改革、市场监管部门。省属中小学校服务性收费和代收费参照所在州(市)有关规定执行,报省教育厅备案,同时抄报省发展改革委、省市场监管局。
四、强化收费行为监管
(一)严格执行收费公示制度。各地要指导中小学校严格落实收费公示制度,将服务性收费和代收费项目、收费标准、收费依据以及投诉举报电话等内容,通过在学校醒目位置设立固定公示牌、主动在学校官方网站和招生简章上宣传等方式,主动接受学生、家长和社会的监督,增强学校收费的透明度。学校公示内容与规定政策不符的,学生或学生家长有权拒绝缴纳。
(二)进一步强化资金管理。各地要指导中小学校遵循“据实收取、及时结算、定期公布”原则,由学校财务部门统一收取服务性收费和代收费,并单独核算。学校应按学期或按月据实结算,并通过公示栏、学校网站、家长群等方式向学生或学生家长进行公布。服务性收费使用税务票据,代收费根据代收费性质提供税务票据或财政部门印制的票据。服务性收费收入由学校按规定列支,代收费收入由学校全部转交提供服务的单位,不得计入学校收入。严禁将服务性收费和代收费与学费、住宿费合并收取。
(三)深入开展政策宣传解读。各地要加强服务性收费和代收费管理政策的宣传,提高政策知晓度;指导学校加强教育收费政策培训。学校在依法依规进行收费时,要将收费的依据、标准、范围、要求等内容完整详细地告知学生或学生家长。
(四)持续加强收费监督检查。各地要将规范学校服务性收费和代收费作为治理教育乱收费工作的重点,严肃查处学校擅自设立服务性收费和代收费项目并收费,以家委会名义、暗示或倡议学生或学生家长向第三方缴费等方式规避学校收费主体责任,摊派收取国家明令禁止的费用以及不按要求公示等违规收费行为。
本通知自2025年春季学期起执行。此前云南省中小学校服务性收费和代收费政策与本通知不一致的,以本通知为准。云南省民办中小学校服务性收费、代收费项目参照本通知进行管理,其中营利性民办中小学校服务性收费标准实行自主定价。
附件:云南省中小学校服务性收费和代收费项目清单






规范公办中小学校代收费财政票据使用行为
根据《财政票据管理办法》(财政部令104号)、《财政部关于印发〈行政事业单位资金往来结算票据使用管理办法〉的通知》(财综〔2023〕50号)、《教育部等五部门印发〈关于进一步加强和规范教育收费管理的意见〉的通知》(教财〔2020〕5号)、《云南省财政厅关于贯彻落实〈行政事业单位资金往来结算票据使用管理办法〉有关事项的通知》(云财非税〔2023〕26号)和《云南省发展和改革委员会云南省教育厅云南省市场监督管理局关于进一步加强中小学校服务性收费和代收费管理的通知》(云发改价格〔2024〕1048号)等规定,为规范全省公办中小学校代收费财政票据使用行为,促进公办中小学校加强代收费管理,云南省财政厅印发了关于规范公办中小学样代收费财政票据使用行为的通知(云财非税〔2025〕1号),现将有关事项通知如下:
一、下列代收费可以使用资金往来结算票据
公办中小学校按云发改价格〔2024〕1048号文附件所列代收费项目代有关单位收取伙食费、校服费、春秋游费、教材费、教辅资料费、课后服务费、研学旅行费和体检费时,可以使用云南省行政事业单位资金往来结算票据(以下简称资金往来结算票据)。
二、按要求填开资金往来结算票据
公办中小学校发生代收费行为填开资金往来结算票据的电子票据时,一级开票项目应在云南省非税收入管理平台中的开票模块选择“代收款”,并根据代收费具体情况,在二级开票项目中据实填开“代收伙食费”“代收校服费”“代收春游费”“代收秋游费”“代收教材费”“代收教辅资料费”“代收课后服务费”“代收研学旅行费”和“代收体检费”。
三、其他事项
(一)坚持一人一票原则。公办中小学校应按照一人一票原则填开资金往来结算票据,不得按班级或年级开具资金往来结算票据。
(二)代收费不得有结余。使用资金往来结算票据代收的上述费用必须全部支付给提供服务的有关单位,不得有结余。
(三)经营服务性收费和政府非税收入不得使用资金往来结算票据。不得使用资金往来结算票据收取经营服务性收费和代收政府非税收入。
(四)代收费退费应冲红作废。代收费发生退费时,应将已开具的资金往来结算票据电子票据冲红作废,并重新据实开具资金往来结算票据。
(五)加强事中事后管理。各级财政部门应加强对公办中小学校资金往来结算票据使用情况的事中监控和事后监督检查,发现有违反财综〔2023〕50号文、云财非税〔2023〕26号文和本通知规定的情况,应要求存在问题的公办中小学校进行整改,整改不合格的暂停发放财政票据。
公办幼儿园、民办非营利性中小学校、民办非营利性幼儿园可参照执行。本通知自印发之日(2025年4月17日)起执行,此前我省公办中小学校代收费财政票据使用相关规定与本通知不一致的,以本通知为准。
镇康县财政局
2025年6月23日