中央人民政府
云南省人民政府
临沧市人民政府
本站支持IPv6/IPv4
无障碍浏览
长者模式
镇康县人民政府
返回首页
政府信息公开
(凤尾镇)
政府信息公开指南
法定主动公开内容
机构职能
乡镇概况
财政信息
部门预决算
基层政务公开标准目录(乡镇)
政府信息公开年报
2024年
2023年
2022年
2021年
2020年
政务服务
首页
>
法定主动公开内容
>
基层政务公开标准目录(乡镇)
>
安全生产
>
公开信息
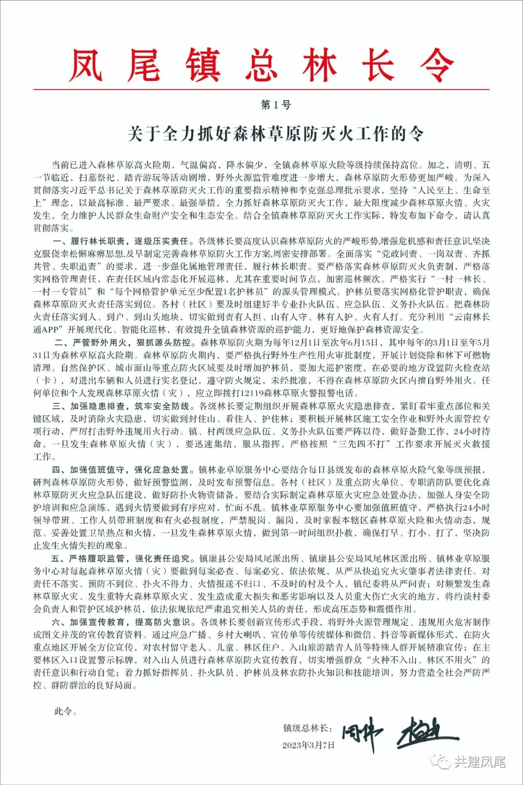
凤尾镇发布2023年第1号总林长令
日期:2023-03-07 13:16
来源:凤尾镇
浏览:874次
字体:【
大
中
小
】
扫一扫在手机打开当前页面
分享:
打印
关闭
上一篇:
【防灾减灾】凤尾镇开展地质灾害群测群防业务培训
下一篇:
凤尾镇人民政府关于印发《凤尾镇防汛抗旱应急预案》的通知